Construire un arbre des indicateurs : relier stratégie et terrain en PME industrielle
28 juil. 2025
Trop d’indicateurs, pas assez de sens ? L’arbre des indicateurs permet de relier stratégie et actions concrètes. Un outil simple pour clarifier, aligner et piloter efficacement.
Avez-vous déjà eu l'impression d'être noyé sous les indicateurs, sans vraiment savoir lesquels sont utiles ? Ou de ne pas réussir à relier vos grands objectifs d’entreprise aux mesures concrètes du terrain ? C’est exactement là que l’arbre des indicateurs prend tout son sens.
Cet outil visuel, simple et structurant, permet de relier vos objectifs stratégiques aux actions quotidiennes. Il donne du sens aux chiffres, connecte les actions de chacun aux objectifs globaux, aligne les équipes… et vous aide à piloter avec clarté.
Qu’est-ce qu’un arbre des indicateurs ?
Un arbre des indicateurs est une représentation visuelle en cascade qui relie un objectif stratégique à des indicateurs concrets à chaque niveau de l’organisation.
Il permet de :
Partir d’un cap stratégique clair (par exemple : améliorer la satisfaction client)
Identifier les dimensions qui influencent cet objectif (délais, qualité, communication…)
Décliner ces dimensions en indicateurs intermédiaires (Performance de livraison, taux de rebuts, taux de réponses…)
Et descendre jusqu’aux actions de terrain (respect des délais fournisseurs, taux de retouche en atelier, etc.)
C’est un outil à la fois de pilotage, de compréhension, de formation et d’alignement collectif.
Pourquoi c’est particulièrement utile en PME industrielle
Dans une PME, il est fréquent d’avoir des indicateurs suivis « parce qu’on les a toujours suivis », ou parce qu’ils sont exigés par un client ou lors d'un audit. Mais ces indicateurs peuvent être isolés, non partagés, mal compris… et rarement utilisés pour piloter.
L’arbre des indicateurs permet de :
Structurer et hiérarchiser les indicateurs utiles
Éviter les tableaux de bord illisibles
Rendre visible la contribution de chaque métier aux objectifs de l’entreprise
Identifier les bons leviers d’action à chaque niveau
Et surtout, il permet à un opérateur, un magasinier ou un responsable de service de comprendre : " Pourquoi je suis cet indicateur, à quoi il sert et comment j'y contribue ? "
Commencer par faire le tri dans les indicateurs existants
Avant même de construire un nouvel arbre des indicateurs, il est utile de faire un état des lieux de la situation actuelle : quels indicateurs suivez-vous déjà ? À quoi sont-ils censés répondre ? Si un indicateur ne peut être rattaché à aucun objectif prioritaire ou à aucune action concrète, il faut se poser la question de son utilité. Pas d'intérêt à suivre un chiffre que personne n’utilise pour décider ou agir ?
Cet exercice de clarification est un premier pas important (et parfois surprenant) : il allège les tableaux de bord, recentre sur l'essentiel et ouvre la voie à une vraie structuration des indicateurs utiles et partagés.
Une méthode progressive, adaptée aux PME
Vous n’avez pas besoin de construire un arbre complet dès le départ. Vous pouvez démarrer simplement :
1. Choisissez un indicateur stratégique clé comme point de départ - Par exemple, la performance de livraison à l'heure (OTD). Cet indicateur parle en général à tout le monde : clients, production, logistique, direction...
2. Identifiez les leviers de 2e niveau qui influencent cet indicateur - Posez-vous la question : "Qu’est-ce qui peut faire varier cet indicateur ? ", "Quels sont les causes de non atteintes?" (Votre diagramme de Pareto!) :
Le respect du planning de production
La disponibilité matière
La ponctualité des livraisons fournisseurs (SOTD)
Le taux de retouches ou de rebuts en atelier
...
3. Continuez en cascade sur 1 à 2 niveaux supplémentaires - Pour chaque levier identifié, cherchez ce qui l’influence directement et quel indicateur le mesure. Exemples :
Le taux de retouche dépend du respect des standards opératoires
Le respect du lead time fournisseur dépend de la qualité du prévisionnel transmis
Le planning de prod dépend du taux d’absentéisme ou du TRS (Taux de rendement synthétique)
4. Associez chaque indicateur à un métier ou une fonction - À chaque niveau, identifiez qui est responsable. Cela donne du sens et permet de créer des boucles de pilotage plus efficaces. Exemples :
Performance de livraison fournisseur (SOTD) → responsable approvisionnement
Taux de retouche → équipe qualité / production
Respect du planning → chef d’atelier ou responsable supply chain
5. Visualisez l’arbre au fur et à mesure - Même si vous partez sur un simple schéma à la main ou un mindmap, l’important est de commencer. L’arbre grandira avec le temps, à mesure que vous affinez votre compréhension et votre pilotage.
Cette approche permet de piloter avec clarté, sans surcharge, et en embarquant chaque acteur de l’entreprise.
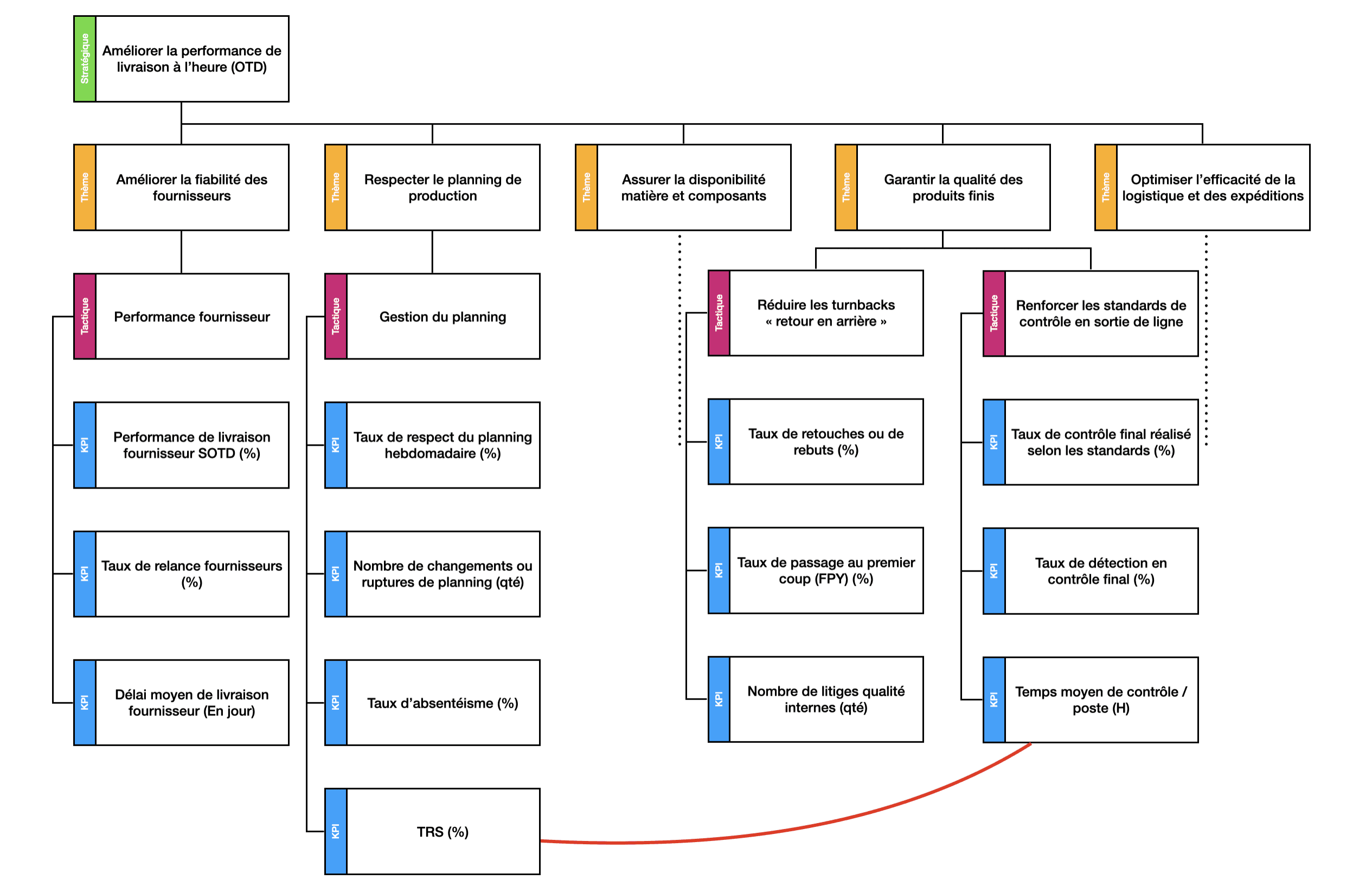
💡 Pour illustrer concrètement la méthode, voici un exemple d’arbre des indicateurs partiel, construit autour d’un objectif stratégique courant en industrie : la performance de livraison à l’heure (OTD). Ce schéma montre comment on peut partir d’un objectif global, identifier les leviers, les tactiques, décliner les indicateurs opérationnels… et visualiser aussi les tensions potentielles entre certaines dimensions de performance.

Les 7 étapes pour construire un arbre des indicateurs complets
1. Clarifiez vos objectifs stratégiques (Avec la Balanced Scorecard)
Posez la question : « Qu’essayons-nous d’atteindre à moyen terme ? »
Exemples :
Améliorer la satisfaction client
Réduire les coûts d’exploitation
Mieux sécuriser les approvisionnements
C’est le niveau stratégique.
2. Identifiez les thèmes ou leviers clés
Pour chaque objectif, listez les leviers qui influencent directement sa réalisation.
Exemple pour "Améliorer la performance de livraison à l'heure (OTD)" :
Performance de livraisons des fournisseurs (SOTD)
Respect des plannings internes
Disponibilité matière
Ce sont les grands axes tactiques.
3. Définissez les indicateurs de niveau 2 (ou tactiques)
Pour chaque levier, associez des indicateurs concrets.
Exemple :
Pour la performance de livraison fournisseur → % de commandes livrées à l’heure
Pour le planning de prod → Taux de respect du planning hebdo
Pour la matière → Taux de rupture sur composants critiques
4. Descendez au niveau opérationnel
Chaque indicateur de niveau 2 peut être lui-même influencé par d’autres éléments. Descendez au niveau 3 ou 4 en posant la question : « Qu’est-ce qui influe directement sur cet indicateur ? »
Exemple :
Le taux de retouche atelier impacte le FPY (Pièces bonnes du premier coup), qui lui-même impacte la performance de livraison à l'heure (OTD)
Le respect du lead time fournisseur dépend de la qualité du prévisionnel transmis
5. Attribuez un responsable métier à chaque indicateur
Un indicateur sans pilote et sans Pareto des causes de non atteinte est un indicateur inutile. Pour chaque niveau, identifiez qui est responsable du suivi et de l’animation de l’indicateur :
Performance de livraison à l'heure (OTD) → Responsable supply chain
Performance de livraison à l'heure des fournisseurs (SOTD) → Responsable achat/approvisionnement
Taux de passage commande fournisseur → Appro
Taux de retouche → Responsable production ou opérateurs
L’idée est de montrer que chacun, à tous les niveaux, contribue.
6. Formalisez visuellement votre arbre
Utilisez un tableau, un schéma ou un outil numérique pour représenter l’arbre. Il doit être lisible, partagé, compréhensible par tous. Mettez-le à jour régulièrement.
7. Suivez-le dans le temps (et ajustez !)
Un arbre des indicateurs n’est pas figé. Il évolue en fonction des priorités et de vos objectifs stratégiques. Intégrez-le dans vos rituels (revues trimestrielles, pilotage d’équipe…).
📌 Et si certains indicateurs étaient… en conflit ?
Dans un arbre des indicateurs, il arrive qu’améliorer un indicateur en détériore un autre. Exemples classiques :
Vouloir réduire les coûts à tout prix peut entraîner une baisse de la qualité ou un allongement des délais.
Vouloir améliorer drastiquement le taux de rotation des stocks peut impacter la performance de livraison à cause d'une augmentation de pièces manquantes.
C’est pour cela que certains experts recommandent de visualiser ces tensions avec des liens rouges entre les indicateurs concernés. Ce “trait rouge” symbolise un conflit potentiel à arbitrer et surveiller.
🛠️ Concrètement, cela permet :
D’anticiper les effets de bord avant de lancer une action d’amélioration
D’ouvrir la discussion avec les équipes : “Si on pousse ce levier, qu’est-ce qu’on risque de fragiliser ?”
De poser des compromis clairs entre performances attendues
Un arbre des indicateurs n’est pas seulement un outil de structure : c’est aussi un révélateur des arbitrages à faire pour piloter intelligemment.
Pour aller plus loin
Vous pouvez partir d’un arbre simplifié, centré sur un indicateur stratégique (OTD, satisfaction client, coût matière…) et le décliner au fil de l’eau.
Associez cet outil à une Balanced Scorecard pour structurer l’ensemble de votre pilotage stratégique.
Utilisez-le comme outil pédagogique en interne : pour former, aligner, embarquer.
En résumé
🎯 L’arbre des indicateurs, c’est :
Un outil visuel simple pour relier stratégie et actions de terrain
Un levier d’alignement et de responsabilisation
Une manière concrète de clarifier les priorités et les contributions de chacun
Vous voulez vérifier l’utilité de vos indicateurs actuels ? Commencez par cette question : « Cet indicateur est-il directement lié à un objectif stratégique ou à un levier opérationnel que nous maîtrisons ? »
Si ce n’est pas le cas… il est peut-être temps de faire du tri 😉

